产品展示

联系我们

贵州奥泰利新技术有限公司

联系人:姚先生

手  机:18798783052

电  话:0851-84285262

邮  箱:352698572@qq.com

网  址:www.gzatl.cn

地  址:贵阳市白云区绿地新都会12栋

自动压力灌浆器

您的当前位置: 首 页 >> 产品展示 >> >>灌浆料系列

自动压力灌浆器


  • 自动压力灌浆器

  • 详细介绍

产品编号:XY0019

产品名称:自动压力灌浆器

规  格:  


  产品特点


  该机具不需使用空压机、手压泵等配套设备,勿需用电,操作简便,施工快捷,可在水平、垂直等任何方向安设使用,在一些特殊作业面(无电源、有障碍、高空、野外等)有突出的侉性注浆时,根据裂缝长度可数个或数十个使用,不断注入树脂,并可用肉眼直接观察和确认注入情况,质量易于保证。


  裂缝宽度与注入口间距的关系

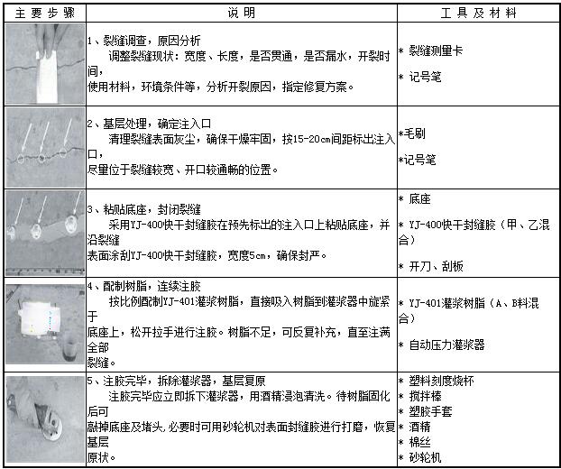
混凝土结构裂缝修补施工说明


关键词:贵阳环氧树脂灌浆料 贵州支座砂浆,贵阳聚合物修补砂浆 贵州植筋,贵阳粘钢胶 贵州灌浆料

服务热线:

18798783052

0851-84285262

扫一扫,关注我们

贵州奥泰利新技术有限公司

【微信公众号】

在线客服

1

在线留言

手机微网

微信扫描关注

手机APP

扫描下载安卓APP

分享

搜索

返回顶部

×
网搜

直达
- - - 找到你,原来如此简单! - - -
×

您好,有需要了解的请咨询我们!

+ 0851-84285262

×

请输入电话,即刻联系您!
看不清,点击换图片

该通话对您免费,请放心接听!

×